Cases
Back to Designs






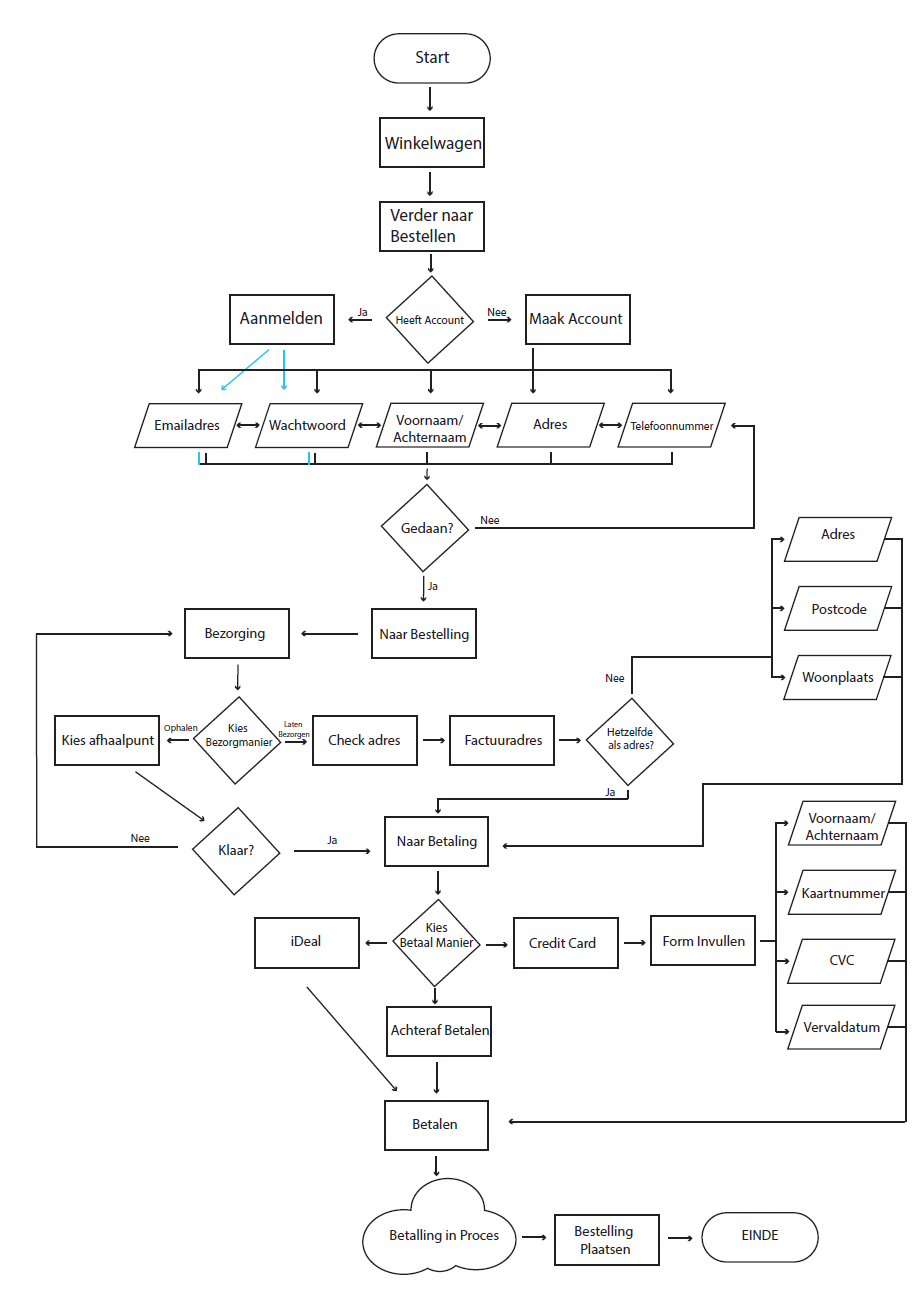
The wireframes focused on simplifying complex shopping steps. Key actions like comparing products, checking details, or adding to cart were made faster and more intuitive, based on common user flows and testing insights.








The high-fidelity pages combine functionality and visual design, showcasing the final look, interaction patterns, and branding. Every detail was refined to ensure clarity, consistency, and ease of use across all user tasks.




Core components were kept in line with the brand's visual identity. Icons, loading animations, and typography were refined to improve readability, speed perception, and visual consistency across the platform.


Cases
Back to Designs






The wireframes focused on simplifying complex shopping steps. Key actions like comparing products, checking details, or adding to cart were made faster and more intuitive, based on common user flows and testing insights.








The high-fidelity pages combine functionality and visual design, showcasing the final look, interaction patterns, and branding. Every detail was refined to ensure clarity, consistency, and ease of use across all user tasks.




Core components were kept in line with the brand's visual identity. Icons, loading animations, and typography were refined to improve readability, speed perception, and visual consistency across the platform.


Cases
Back to Designs






The wireframes focused on simplifying complex shopping steps. Key actions like comparing products, checking details, or adding to cart were made faster and more intuitive, based on common user flows and testing insights.








The high-fidelity pages combine functionality and visual design, showcasing the final look, interaction patterns, and branding. Every detail was refined to ensure clarity, consistency, and ease of use across all user tasks.




Core components were kept in line with the brand's visual identity. Icons, loading animations, and typography were refined to improve readability, speed perception, and visual consistency across the platform.

